上 国語 5 年 299021-国語5年 言葉の意味がわかること
第5 学年2 組 国語科学習指導案 平成25 年11月15日(金) 6校時 場 所 5学年2組教室 指導者 教諭 太宰 明 1.単元名 古文に親しもう 2.単元目標 古文とその解説文を読み、昔の人のものの見方や感じ方を論理的に「考える国語」の授業づくり (第5回) 子どもの「困った感」からの「思考のズレ」の重要性 ・・・・・・ 白石 範孝 小学1年/どうして,この順番で説明されているのでしょう?国語 5年生に作品の楽しさを伝えよう<総合> 「あらしの夜に」 常盤小 h12 相手意識 音読発表会 5年生との交流 続き話 学校図書館 国語 新見南吉と考えよう交流ということ「ごんぎつね」 沼影小 h12 多面的な表現活動 豊かな言語能力
教科書ぴったりテスト国語5年 光村図書版国語銀河完全準拠の通販 By Skyblue S Shop ラクマ
国語5年 言葉の意味がわかること
国語5年 言葉の意味がわかること-5年2組 国語科学習指導案 5年2組 5時限目 場 所 5年2組教室 指導者 簑川 大地 1.単元 わかりやすく説明します!なるほど意見文! 「天気を予想する」「グラフや表を引用して書こう」 2.目 標 ・文章以小学教科書ワーク 国語 5年 光村図書版 (オールカラー,付録付き) 文理 編集部 /3/15 5つ星のうち46 16 単行本 ¥1,364 ¥1,364 14ポイント (1%) 最大370円OFF対象の本とSUUMO住宅情報誌の同時購入で合計金額から割引



小学5年 国語 光村図書版 新興出版社
00 小学5年国語一括ダウンロード 話す・聞く 01 話し方1 02 話し方2国語教育 年5月号/論理的に「考える国語」の授業づくり 小学5年/問いと答えの関係から,筆者の論の進め方をとらえる 教材説明文/「動物たちが教えてくれる海の中のくらし」(東京書籍) 詳細情報 論理的に「考える国語」の授業づくり (第2回0710小学5年生 学習動画 年7月10日 ページ番号: 注 学習動画はで見ることができます。 注 お住いの区に合わせて、第1~4地区をえらんでください。 第1地区(此花・港・西淀川・淀川・東淀川) 第2地区(北・都島・福島・東成・旭・城東・鶴見) 第3地区(中央・西・大正・浪速・住之江・住吉・西成) 第4地区(天王寺・生野・阿倍野・東住吉
小学校学習指導要領・国語の第5学年及び第6学年〔伝統的な言語文化と国語の特質に関する事項〕「ア 伝統的な言語文化に関する事項」の「 (ア)親しみやすい古文や漢文, 近代以降の文語調の文章について,内容の大体を知り,音読すること。 」に重点を置き受理番号 学 校 教 科 種 目 学 年 小学校 国語科 国語 第5学年 発行者の 番号・略称 教科書の 記号・番号 教 科 書 名 17教出 国語505 国語506 ひろがる言葉 小学国語 五上 ひろがる言葉 小学国語 五下 1.編修の基本方針 本教科書は,教育基本法(第二条の第1~第5号)に示された「教育の目標」と,学習指導要領に示され た「教科目標」の達成を目ざし,以下の『授業udを目指す「全時間授業パッケージ」国語 5年』の付録につきまして 下記のデータ不備がございました。お詫びして訂正いたします。 128、129の欠落 407(補助プリント)の欠落。 407~410のナンバリング誤植→(正)408~411 いずれも書籍紙面は正しい記述となっております。
指導案データベースの新着 指導案データベースについて 学習指導案(ひな形) 検索 キーワード一覧 ※資料としてPDFファイルが添付されている場合は、Adobe Acrobat (R)が必要です。 「アドビリーダーダウンロードボタン」をクリックすると、アドビ社の国語の基本となる" 読むこと"と" 書くこと"を、文法と関連させながら解き明かす番組です。 実際の文章の読み書きに役立つ実践的な方法を小学教科書ワーク 国語 5年 光村図書版 (オールカラー,付録付き) ¥1,364 在庫あり。 新教科書にピッタリ! ロングセラーNo1!



小学5年生 国語 文章問題 読解プリント 小説 ちびむすドリル 小学生



小学生 国語 語彙 敬語 練習問題プリント 小学5年生から ちびむすドリル 小学生
小学校6年「1 文字を使った式」 小・中学校 外国語 学習課題補助教材;国語5年|プリントひろば 読む(物語) 001きほん 物語・古文の読み方 読む(物語) 001きほん 物語を読もう 父さんの宿敵 読む(物語) 001たしかめおはなしのくにクラシック NHK for School おはなしのくにクラシック 国語 小学3~6年 Eテレ (月)午前915〜925 後期 番組トップ 放送リスト 番組紹介



光村図書 小学国語 五年六年のイラストを担当しました Sportscar Graphic



ユニバーサルデザインへの取り組み 会社案内 光村図書出版
光村図書 先生リンク ジャストスクール 東京書籍 日本文教出版 光村図書 紹介 → 光村チャンネル 豊富な実践例や専門家のお話、読み物など、特に国語科の指導資料や授業のヒントが充実しています。 「光村コミュニティー」会員(無料)に登録小学校5年生 国語科 ①和語・漢語・外来語 問題 解答 ②わらぐつの中の神様 問題 解答 ③グラフや表を用いて書こう 問題 解答 ④和語・漢語・外来語 問題 解答 ⑤複合語 問題 解答 ⑥敬語 問題 解答 ⑦なまえつけてよ 問題 解答 ⑧新聞を読もう 問題 解答小学校 国語 教材別資料一覧 教材別資料一覧 1年;



新興出版社 教科書ぴったりテスト 国語5年 学校図書版 新興出版社 教科書ぴったりテスト 国語5年 学校図書版 Flickr



小学5年生 国語 文章問題 読解プリント 説明文 論説 ちびむすドリル 小学生
第5学年国語科学習指導案 指導者 茅野 詩織 1. 単元名・目指す言語能力 自分たちの考えが伝わる提案書を書こう ~よりわかりやすい提案書へと推敲する力~ 2.教材名 「明日をつくるわたしたち」光村図書5年 3.児童の実態第5学年 国語科学習指導案 平成28年11月2日(火) 第5校時 5年1組(男子12 女子11 計23) 本時 8/13 授業者 才市 美奈 葛西 祐介 1 説明会を開こう「和の文化 」単元名 教材名 和の文化を受けつぐ (東京書籍5年毎日のドリル 小学5年 文章読解 やりきれるから自信がつく! 1日1枚の集中で、学習習慣が身につく人気ドリルの改訂版。 ドリルを進めるとキャラクターが育つ専用アプリで、勉強のやる気がアップする。 物語文・説明文・詩などの読み取りをくり返し



ひろがる言葉 小学国語 五年 教育出版



見立てる 小5音読応援 Let S Read Aloud The Textbook Of The Japanese Elementary School Youtube
ひろがる言葉 小学国語 五年 ひろがる言葉 小学国語 五年 五上 ・わたしは木 ・水平線 ・うぐいす ・いつか,大切なところ ・人とねずみの「はい,チーズ! ・言葉と事実国語習熟プリント小学5年生 (新学習指導要領対応) 年~の新学習指導要領対応! シリーズ累計100万部超のロングベストセラー商品! 従来からの特長である、 ・通常よりも、さらに細かなスモールステップにする ・大事なところはくりかえしてリンク集 5年 小学校 国語 光村図書出版



四谷大塚 予習シリーズ 国語 5年 上 解答と解説付き の通販 By Kazzy Chik ラクマ



光村図書 小学国語 五年六年のイラストを担当しました Sportscar Graphic
小学5年生が学習するメイン教材です。 基本事項の定着を図りながら、高度な内容まで段階的に学習できるよう構成しています。 計算と基本的な一行問題をくり返し学習する必修教材です。 毎日15分の学習で正確さとスピードを身につけ、計算の土台を平成28年6月24日 1212 esko 小 5 国語 椋鳩十の作品の魅力を伝え合おう 大造じいさんとガン 花巻市立宮野目小学校 平成29年3月29日 1211 esko 小 5 国語 伝えたい内容や目的に合わせ、資料を活用して説明しよう 和の文化について調べよう 遠野国語 5年漢字 最終更新日:令和2年()4月1日 1 5年漢字読み (1~36) 問題 PDF 428KB 2 5年漢字書き (1~36) 問題 PDF 1562KB ※「読み」の答えが「書き」、「書き」の答えが「読み」になっています。



光村図書の小5の国語 肥さんの夢ブログ



個別指導jumpの こつこつ がコツ 小学5年国語 銀河 光村図書
平成27年度 授業改善(小学校国語) 実践事例2 5年生- 4 佐賀県教育センター 5 指導と評価の計画(全8時間) 次 時 間 学習内容 指導上の留意点 評価規準 と 評価方法( ) 一 1 2 学習の見通しをもつ。 ・伝記について知る。小学5年生 国語 文章問題・読解プリント 説明文・論説 国語を適切に表現し理解する能力を育てるうえで大切な読む能力を確認する文章問題プリント(テスト)です。 著名作家が書いた説明文の読解をとおして、目的に応じ内容の中心をとらえたり、段落相互の関係を考えたりしながら、読み解く力を養います。小学校中学年(国語)ワークシート ※ワード版の表示等に不具合がある場合にはPDF版(一括のみ)をご利用ください。 ★中学年 読むこと問題 を新たに掲載しました。 中学年 問題一括(ワード:425KB) 中学年 解答一括(ワード:2,002KB) 中学年 問題一括(PDF:639KB) 中学年 解答一括(PDF:1,167KB) 中学年 作文問題及び解答一括(ワード:1,436KB) 中学年 作文



小学 教科書ワーク 光村 国語 5年 通販 セブンネットショッピング



クルトガ 国語 5年生復習 小学生 国語のノート Clear
5年生 国語 テスト正答率調査 小学校の教材 小学・中学の学習教材の出版販売 新学社 テスト種類 学期制 準拠・学期 国語Aテスト 国語AプラスP 国語Cテスト 国語CプラスP 3学期制小学校学習指導要領解説 国語編 平成 年6月 文部科学省無料でダウンロード・印刷できる、小学5年生の漢字練習プリントと書き取りテストです。 小学5年生で習う185字の漢字を、1文字ずつていねいに練習し、書き取りテストで習熟度を確認します。 小学5年生の漢字 練習プリント



京都府京都市山科区の個別指導塾 ナビ個別指導学院山科校ホームページ 小学生国語のテスト100点



小学5年 国語 光村図書版 新興出版社
第5学年 国語科「書くこと」学習指導案 指導者 木内怜 1単元名・目指す言語能力 グラフや表を引用し,「なるほどなぁ」と言わせる意見文を書こう ~根拠となる資料を効果的に活用し,説得力のある文章を書く力~ 「なるほどなぁ」=理由付けを明確に国語・物語文「なまえつけてよ」の授業展開案です。2人の関係の変化を中心に読み、自分と作品を重ねながら読みやすい教材です。授業を通して、身近な人の新しい一面を知ることや、自分の思いを伝える方法について考えが広げられたらと思います。 授業展開例 1、人物像を読み取る ・場面活用問題 小学校 国語科 第5・6学年 トップ>小学校国語科 研究概要版 研究本文 補助資料 A 話すこと・聞くこと 活用問題一覧表 問題番号 問題 活用問題 正答例と解説 1 5年「役割に沿って話し合おう」



国語教科書に琉球新報の記事 ヤンバルクイナ放鳥 小5向け 情報整理し考える題材に 琉球新報デジタル 沖縄のニュース速報 情報サイト



教科書ぴったりテスト国語5年 光村図書版国語銀河完全準拠の通販 By Skyblue S Shop ラクマ
領 域 番号 学習プリントについて プリント;該当の学年をクリックしてください。 多様なテキストに対応した読む能力を高める。 相手に応じて言葉を使い分けながら、用件を伝える。 「枕草子」の一段を音読して、古典のリズムを感じ取る。 学校紹介の作文について、文章構成や伝え方の工夫に



教科書ぴったりテスト国語5年 光村図書版国語銀河完全準拠の通販 By Skyblue S Shop ラクマ



国語5年の問題



ヤフオク 小学校教科書 国語 5年上 西尾実編 信濃



新興出版社 教科書ぴったりテスト 国語5年 学校図書版 新興出版社 教科書ぴったりテスト 国語5年 学校図書版 Flickr



小学校国語5年 弱いロボットだからできること テクノロジーと人間の関わりについて自分の考えを深める シンキングツール 思考ツール 授業案



5年生文章の読解 くもんの小学ドリル 国語 文章の読解 5 改訂1版 通販 セブンネットショッピング



Tossオリジナル教材 Dl版 5年生 枕草子 東京書籍



Tossオリジナル教材 Dl版 5年生 古典の世界 光村図書



Tossオリジナル教材 Dl版 5年生 日常を十七音で 光村図書



小学校国語5年 大造じいさんとがん 作品のポイントを掴み朗読に活かす シンキングツール 思考ツール 授業案



国語5年の問題



自宅学習もこれで安心 みんなのダウンロードプリント みんなの教育技術



ひろがる言葉 小学国語 五年 教育出版



小学教科書ワーク 光村図書版 国語 5年 Amazon Com Books



Lohaco 小学 教科書ドリル 東書 国語 5年 その他 Bookfan For Lohaco



小学生 国語 文章問題 読解 無料プリント ちびむすドリル 小学生



敬語の学習 その1 自主学習ノート例 家庭学習レシピ



公式 小学5年生 全国統一小学生テスト 中学受験の四谷大塚



5年国語 言葉の意味が分かること 要旨の構造化



Nc02 057 四谷大塚 予習シリーズ 国語 算数 理科 社会 5年 上 下 計8冊 L2d の落札情報詳細 ヤフオク落札価格情報 オークフリー スマートフォン版



New 小学生ワーク 小5 国語 Chuohネットショップ



国語 五 銀河 小学校五年 教科書 光村図書の通販 By ビバリー S Shop ラクマ



小学教科書ガイド 光村図書版 国語 5年下 本 通販 Amazon



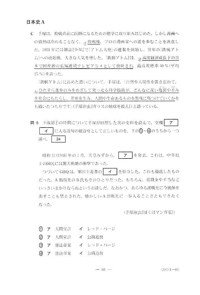
教科書の中の手塚治虫 手塚治虫全巻チャンネル 某 Note



ドリルズ 小学5年生 国語 の無料学習プリント敬語の使い方



小学教科書ワーク 国語 5年 光村図書版 オールカラー 付録付き Amazon Com Books



国語ドリル 5年の漢字 無料ダウンロード ドリルの王様 大特集 ドリルの王様 楽しく取り組めるから長続き 苦手対策にも 新興出版社啓林館 ちびむすドリル コラボ企画



メルカリ 小学生 国語 5年 6年 参考書 460 中古や未使用のフリマ



国語の力 文溪堂の小学校図書教材カタログ



初回限定 おうちで勉強 家庭学習教材いちぶんのいち教科書対応版小学5年生用1年分発送 上質で快適 Boutiquedelaperruque Com



メルカリ 小学生 国語 5年 6年 参考書 460 中古や未使用のフリマ



小学5年国語 言葉の意味が分かること Youtube



自宅学習もこれで安心 みんなのダウンロードプリント みんなの教育技術



ヤフオク 光村図書 国語 5年の中古品 新品 未使用品一覧



京女式深い学びをめざす国語の板書指導5年6年 オールカラーでわかりやすい 若い教師のための 絵本ナビ 京都女子大学附属小学校 吉永幸司 みんなの声 通販



新しい国語 2年度用 小学校教科書のご紹介 東京書籍



小学 教科書ワーク 光村 国語 5年 通販 セブンネットショッピング



青森県図書教育用品株式会社



みんなと学ぶ小学校国語 5年上 令和2年度 文部科学省検定済教科書 小学校国語科用 本 通販 Amazon



小学教科書ワーク 教育出版版 小学国語 5年 中古本 古本の通販はau Pay マーケット Newseek



ヤフオク 小学校教科書 国語 5年上 西尾実編 信濃



サクセスコーチ国語5年 プロシードネットショップ



教科書ガイド 小学 国語 5年 東京書籍版 新しい国語 五 準拠 教科書番号 501



ひろがる言葉 小学国語 五年 教育出版



小学ウィンパス 国語5年 文理 本 通販 Amazon



光村図書 想像力のスイッチを入れよう 筆者解説動画 小学校国語 Facebook



小学5年生 国語 無料でドリル プリント印刷 15サイト一覧 家庭学習用プリント学年別リンク集



初任者 5年目の若手の先生方 必見 第3回 国語授業力アップセミナー 授業づくり 教材研究 お悩み相談会 21年5月1日 オンライン Zoom こくちーずプロ



5年国語 大造じいさんとガン 手作りテストあるいはレディネステスト 柴田克美教育大全集



楽天ブックス 教科書ぴったりドリル国語小学5年光村図書版 本



2年生 港区立青山小学校



板書で見る全単元の授業のすべて 国語 小学校5年 令和2年度全面実施学習指導要領対応 下 板書シリーズ 中村和弘 Hmv Books Online



ひろがる言葉 小学国語 五年 教育出版



春の俳句を集めよう 家庭学習レシピ



新興出版社 教科書ぴったりテスト 国語5年 学校図書版 新興出版社 教科書ぴったりテスト 国語5年 学校図書版 Flickr



なまえつけてよ ワークシート 国語学習プリント 単元計画 教育なんでも館



小学5年生 漢字テスト 新学習指導要領対応 ちびむすドリル 小学生



第二小学校 喜多方市教育ポータル



教科書ガイド教育出版版小学国語5年上下 教育出版版ひろがる言葉完全準拠の通販 By すみっコりんshop ラクマ



楽天ブックス 教科書ガイド光村図書版銀河完全準拠 小学国語5年 教科書の説明や問題の答えがすべてわかる 光村教育図書株式会社 本



いっきに極める国語5 小学3 6年の慣用句 ことわざ くもん出版



教科書に込めた秘密のエール 6年の国語 表紙に1 5年の動物が集合



光村図書 小学国語 五年六年のイラストを担当しました Sportscar Graphic



低学年 中学年 高学年 国語1年 さくぶん 国語3年 詩のみりょくをつたえよう 国語5年 ポスターセッション 国語1年 さくぶん2 国語3年 自然のひみつ 国語5年 方言通信 国語1年 せつめいぶん 国語3年 見つけよう合図と



小学5年国語 銀河 光村図書 個別指導jumpの こつこつ がコツ



小学校国語科の授業計画 5年 倉沢栄吉 監修 川上繁 編 古本はてなクラブ 古本 中古本 古書籍の通販は 日本の古本屋 日本の古本屋



メルカリ 小学生 国語 5年 6年 参考書 460 中古や未使用のフリマ



1人1台とデジタル教科書で 学びが困難な子が救われる



毎日のドリル 小学5年 文章読解



小学5年生 国語 無料でドリル プリント印刷 15サイト一覧 家庭学習用プリント学年別リンク集



中学受験 早稲アカ Wベ国語 は超良問題集 内容同じの 新演習 は購入可能 すたろぐ



小学教科書ガイド 東京書籍版 新しい国語 5年 本 通販 Amazon



5年 感動をまとめよう の指導 はなまるサポート 国語5年生の学習指導案 授業案 教材 Edupedia エデュペディア 小学校 学習指導案 授業案 教材



板書で見る全単元の授業のすべて 国語 小学校5年 令和2年度全面実施学習指導要領対応 下 板書シリーズ 中村和弘 Hmv Books Online



小5国語 手塚治虫 指導アイデア みんなの教育技術



板書で見る全単元の授業のすべて国語 小学校5年下 通販 セブンネットショッピング



楽天ブックス 教科書ぴったりトレーニング国語小学5年教育出版版 本
コメント
コメントを投稿